一、基本信息
一件事名称 | 外国人来华工作一件事 |
实施层级 | 市级、县级 |
二、联办实施清单
序号 | 实施清单名称 | 所属步骤 |
1 | 外国人来华工作许可签发/变更/延期 | 步骤一 |
2 | 外国人居留证件签发/变更/延期 | 步骤二 |
3 | 外国人来华工作社会保险缴费登记 | 步骤三 |
4 | 社会保障卡申领 | 步骤三 |
5 | 外国人来华工作职称评审 | 步骤三 |
三、服务范围
服务对象 | 自然人、企业法人 |
个人办事 | 按主题分类:就业 按特定对象:来江工作外国人 |
服务对象范围 | 到江门市工作的外国人和其所在的用人单位 |
四、受理条件
受理条件 | 一、外国人来华工作许可:申请事项属于本行政机关职权范围,申请材料齐全、符合要求的,应当予以受理。 二、社会保障卡申领:江门市社保卡的发放对象为在江门市内居住、就业、参加社会保险的中国公民(含内地居民,香港、澳门、台湾居民,华侨),以及在江门市内就业、参加社会保险或依法享有人力资源和社会保障权益的外国人。 三、首次、延期、换发、补发工作类外国人居留证件:外国人所持签证注明入境后需要办理居留证件的,应当自入境之日起三十日内,向拟居留地县级以上地方人民政府公安机关出入境管理部门申请办理外国人居留证件。 四、单位增员(职工社会保险费缴费登记管理):已在江门市辖区内办理社会保险缴费登记且登记状态正常的单位,并与用人单位存在劳动关系的在职人员。新增参保人员的年龄必须年满16周岁且未达法定退休年龄。 五、职称评审申请: 1.在我市的企事业单位、社会团体、个体经济组织等从事专业技术工作,并按规定在我市参加社会保险; 2.符合我省2016年以来出台的各职称评价标准条件的学历资历条件、业绩成果数量和学术成果数量要求(可访问“广东省专业技术人才职称管理系统” https://ggfw.hrss.gd.gov.cn/gdweb/ggfw/web/pub/ggfwzyjs.do,在首页的“资格条件”栏目搜索查询); 3.申报中级以上(含中级)职称的,按照《广东省专业技术人员继续教育条例》要求,完成评审年度继续教育任务。 六、初次职称考核认定申请: (一)在我市的用人单位从事专业技术工作,并按规定在我市参加社会保险;或以自由职业者身份在我市从事专业技术工作,并按规定在我市参加社会保险。 (二)申报单位原则上与申报人参加社会保险的单位一致。 (三)符合粤人社规〔2020〕33号文的《广东省初次职称考核认定规定》的第五条和第六条要求。 申报人从事与所学专业对口或相近的专业技术工作,并符合以下条件的,可申请初次职称考核认定: a.中专或技工院校中级技工班毕业后,从事专业技术工作1年以上,并取得业绩,可考核认定为员级职称; b.大学专科或技工院校高级技工班毕业后,从事专业技术工作3年以上,并取得业绩,可考核认定为助理级职称; c.大学本科或预备技师(技师)班毕业后,从事专业技术工作1年以上,并取得业绩,可考核认定为助理级职称; d.研究生班毕业或获得双学士学位后,从事专业技术工作1年以上,并取得业绩,可考核认定为助理级职称; e.硕士研究生毕业,从事专业技术工作,可考核认定为助理级职称;从事专业技术工作3年以上,并取得业绩,可考核认定为中级职称; f.博士研究生毕业,从事专业技术工作,可考核认定为中级职称。 (四)有下列情形之一的,不符合初次职称考核认定条件: 1.从事专业技术工作与所学专业不相关、不相近的; 2.非全日制学历的; 3.已取得职称的; 4.不服从用人单位工作安排或不胜任专业技术岗位工作的或年度考核不称职、基本称职的。 |
五、办理材料
(一)业务表单
序号 | 表单名称 | 表单样式 |
1 | 外国人来华工作许可申请表 | |
2 | 外国人签证证件申请表 | |
3 | 社会保险费明细申报表 |
(二)申请材料
序号 | 材料名称 | 材料说明 |
1 | 本人有效护照及签证的原件和复印件 | |
2 | 《外国人签证证件申请表》 | |
3 | 广东省外国人签证相片1张及该相片有效的《数字相片回执》 | |
4 | 《境外人员临时住宿登记表》 | |
5 | 广东出入境检验检疫机部门出具的《健康证明》(年满18周岁不满70周岁首次申请居留证件时提交) | |
6 | 《外国人工作许可证》或《外国人在中华人民共和国从事海上石油作业工作准证》或文化主管部门签发的工作证明复印件(核对原件) | |
7 | 工作单位证明函件 | |
8 | 工作单位注册登记证明(企业法人营业执照副本、事业单位法人登记证书副本、组织机构代码证等)复印件 | |
9 | 持其他种类签证入境,需办理工作类居留许可的,还需提供属于投资人员,或是符合中国政府主管部门确定的外国高层次人才和急需紧缺专门人才引进条件和要求规定的证明材料 | |
10 | 公安机关认为需要提供的其他证明 | |
11 | 外国人来华工作许可申请表 | 在系统填报。用人单位公章包括法定名称章,以及已在系统授权备案登记的外事、人事机构和劳动合同业务公章 |
12 | 工作资历证明 | 由申请人原工作过的单位出具从事与现聘用岗位工作相关的工作经历证明,包括职位、工作时间或曾经做过的项目,需申请人原工作单位加盖公章或负责人签字,并留有证明联系人有效联系电话或电子邮件。 |
13 | 最高学位(学历)证书或相关批准文书、 职业资格证明 | 最高学位(学历)证书在国外获得的,应经我驻外使、领馆或由申请人获得学位(学历)所在国驻华使、领馆或我国学历认证机构认证。最高学位(学历)证书在港澳特别行政区和台湾地区获得的,应经我国学历认证机构认证或经所在地区公证机构公证。最高学位(学历)证书在中国境内获得的,仅提供学历(学位)证书原件。我国法律法规规定应由行业主管部门前置审批或具备我国相应准入类职业资格的,应提供行业主管部门批准文书或职业资格证明。 |
14 | 无犯罪记录证明 | 应当由申请人国籍国或经常居住地警察、安全、法院等部门出具并经我驻外使、领馆认证或外国驻华使、领馆认证。在港澳特别行政区和台湾地区出具的无犯罪记录证明,应经所在地区公证机关公证。 经常居住地指申请人离开国籍国最后连续居住一年以上的国家或地区,不包括在中国境内。无犯罪记录签发时间应在6个月内。 |
15 | 体检证明 | 由中国检验检疫机构出具的境外人员体格检查记录验证证明或健康检查证明书,或经中国检验检疫机构认可的境外卫生医疗机构出具的体检证明,签发时间均在6个月内。 |
16 | 聘用合同或任职证明(包括跨国公司派遣函) | 应提供中文合同,应由申请人签名并加盖单位公章,不得涂改。经许可决定机构认定的用人单位诚信典型和连续三年无不良信用记录的用人单位,入境前无法提供聘用合同的,可提供任职证明,入境后申领《中华人民共和国外国人工作许可证》时提交聘用合同,必要内容需前后一致;如不一致,需重新申请许可,但薪酬提高或者职务(职位)提升的除外。 |
17 | 申请人护照或国际旅行证件 | 护照或国际旅行证件信息页。 |
18 | 申请人6个月内正面免冠照片 | 近期免冠电子照片,白色背景,无边框,面部特征完整,图像清晰,无斑点、瑕疵、印墨缺陷。JPG格式,大小40K-120k字节之间,不低于354(宽)*472(高)像素,不大于420(宽)*560(高)像素、24真色彩 |
19 | 随行家属相关证明材料 | 包括随行家属护照(或国际旅行证件)信息页、家属关系证明(配偶—结婚证书,子女—子女出生证明或收养证明,父母或配偶父母—申请人出生证明或结婚证书或公证证明)、体检报告(18周岁以上家属)以及电子照片。 |
20 | 外国人就业证、外国专家证、外国常驻记者证或外国人永久居留证、外国人工作许可通知等工作证明材料 | 办理社会保险缴费登记需要,材料任选一 |
21 | 广东省职称评审表 | 职称申报系统填写完毕后系统自动生成(申报评审用表) |
22 | ( )级职称申报人基本情况及评审登记表 | 按各评委会要求提供份数(申报评审用表) |
23 | 证书、证明材料 | 学历(学位)证书、职称证书、聘书、继续教育证明、参保证明复印件(申报评审、考核认定用表) |
24 | 业绩、成果材料 | 获奖材料、科研成果、专利或其他业绩成果复印件,论文论著(原件)(申报评审、考核认定用表) |
25 | 广东省专业技术人员申报职称评前公示情况表 | 申报职称前需在单位进行公示5个工作日以上(申报评审、考核认定用表) |
26 | 贴职称证相片、身份证复印件页 | (申报评审、考核用表) |
27 | 个人专业技术工作报告 | (申报评审、考核认定均需提供) |
28 | 年度考核登记表(事业单位需提供,企业人员不做硬性要求) | (申报评审提供) |
29 | 广东省初次职称考核认定申报表 | 申请考核认定用表 |
六、业务结果
序号 | 办事结果 |
1 | 外国人居留证件签发 |
2 | 外国人来华工作许可通知书 |
3 | 社会保障卡(含电子社保卡) |
4 | 外国人来华工作社会保险费缴费登记成功 |
5 | 职称评审(认定)结果 |
七、窗口办理地址
窗口地址 | 鹤山市公安局出入境服务大厅(鹤山市沙坪街道铁夫路与鹤山大道交叉口西160米) |
电话 | 0750-8802980 |
八、联办业务联系电话
联办业务 | 电话 |
外国人来华工作许可签发/变更/延期 | 0750-8220683 |
外国人居留证件签发/变更/延期 | 0750-8802980 |
外国人来华工作社会保险缴费登记 | 0750-8878965 |
社会保障卡申领 | 0750-8933105 |
外国人来华工作职称评审 | 0750-8933178 |
九、办理流程
办理形式 | 窗口办理 |
在线申办服务网址 | 无 |
到现场办理次数 | 1次 |
网上办理流程说明 | 无 |
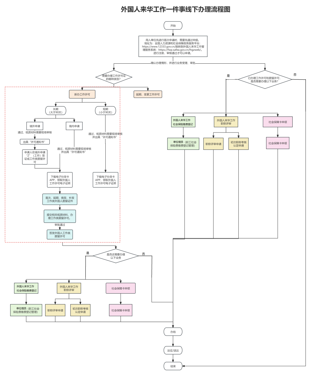
窗口办理流程说明 | (一)咨询。前往市级、各县出入境办事大厅外国人来华工作“一件事”专窗进行咨询。 (二)申请、审批、办结。按照以下事项业务流程办理: 1.外国人来华工作许可 (1)申请。用人单位或委托专门机构的,通过外国人来华工作管理服务系统系统在线提交申请信息。 (2)预审和受理。受理机构内对网上提交的材料进行预审和受理。材料不齐全、内容不规范的,受理机构应当一次性在线告知需补正材料,并出具一次性告知书,补正后予以受理;材料齐全、符合要求的,应当予以受理,并在线生成受理通知。 (3)审查。受理机构网上受理后,审查机构进行审查并作出决定。 (4)决定。符合条件、标准的,决定机构作出准予行政许可决定;不符合条件、标准的,作出不予许可书面决定,说明理由,并告知申请人或用人单位享有依法申请行政复议或者提起行政诉讼的权利。 (5)核验原件及发放结果物。审批部门对受理材料原件进行核验,确认一致无误后,退回材料原件。 2.首次、延期、换发、补发工作类外国人居留证件 (1)申请。申请人到市县出入境办证大厅提出申请; (2)受理。前台民警受理(符合条件当场受理); (3)审批。市公安局审核申请材料; (4)证件制作。市公安局制证; (5)发放。可选择速递或到受理部门领取。 3.用人单位增员(职工社会保险费缴费登记管理) (1)指引:引导用人单位登录全国统一规范电子税务局。 (2)办理:用人单位在线上填写新增人员信息,勾选参保险种,完成社保增员登记(全国统一规范电子税务局-我要办税-社保业务-社保费网报-社保费基本信息管理-社保增员登记)。确需线下办理的,用人单位填写《社会保险费明细申报表》连同相关证明材料一并提交税务部门办理增员。 4.社会保障卡申领 (1)指引:引导申请人到相应银行办理。(可办理社保卡银行和具体网点可进入“江门人社”微信小程序-社保卡服务-社保卡申领-社保卡服务网点查看) (2)申请:核实检查办理材料完整性、申请人身份,申请人签字确认《广东省社会保障卡个人业务申请表》。(材料包括:申请人护照和一寸白底彩色证件照片(或拍照回执))部分银行有特别要求,建议提前咨询相应银行网点。 (3)受理:符合受理条件的,接受发卡申请,出具《广东省社会保障卡业务受理回执》。对于申请材料不齐全或者不符合规范的,现场告知申请人需要补正的材料。 (4)审核:经核查申请符合条件的进入制卡流程,不符合受理条件的,出具卡经办网点专用业务印章和注明日期的书面凭证,并告知申请人解决途径。 (5)办理时效:网点受理申请之日起,12个工作日内完成社保卡的申请、制作、分发 5.电子社会保障卡申领 同步签发:社保卡激活同时同步签发电子社保卡。 6.外国人来华工作职称评审 (1)确定条件。先查阅专业评价标准条件确定自己是否符合申报条件。一般情况下需要确认学历、专业、工作年限、业绩成果等。 (2)先由单位和个人在“广东省专业技术人才职称管理系统”建立账号,然后完成系统申报后提交单位审核,单位审核后从系统导出职称评审表格。评审所需材料除申报表格外,还需提交个人工作、学历信息、业绩成果、论文等材料(境外发表的论文还需提交一份论文检索结果证明、论文原件和中文翻译版本一份)等 (3)提交申报。随时关注官方发布的职称信息,包含政策文件、申报时间、材料计算截止时间等。 (4)进入评审。初审、复审两步。初审提交材料后若有不符合需按要求重新填写,按时操作。 (5)答辩。部分高级职称还需要进入答辩(初、中级不用),答辩也需要提前准备,主要围绕论文、工作业绩、行业发展等。 (6)公示发证。评审答辩都通过后,官方会进行公示,公示结束后等待系统发放电子证。 |
办理流程图 |
|
十、办理时限
办件类型 | 承诺件 |
法定办结时限(含职称评审) | 233个工作日 |
承诺办结时限(含职称评审) | 190个工作日 |
附件:
相关稿件:


政务微博
鹤山政府网
粤公网安备44078402440793号


